20190520 人本教育基金會聲明稿
建功國小特教班案,已證實為「教師集體體罰學生」
請勿再造謠護短,還給學生一個非暴力的學習環境!

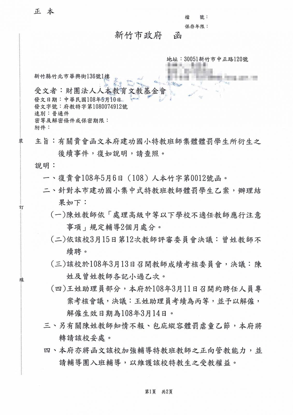
針對新竹市建功國小特教班體罰一案後續事件,本會於本月6日正式發函要求新竹市政府回應。(詳見 要求新竹市政府正式回應建功國小特教班體罰事件 一文)感謝新竹市政府以及市長林智堅先生,堅定站在維護特教生的立場上,清楚定調建功國小特教班全案為「教師集體體罰學生」之行為,並指導校方進行明快處分。
該案陳姓資深教師,依規定進行輔導2個月並記小過乙支;曾姓教師因再犯,由校方於3月15日召開教評會決議不續聘;王姓助理員則於3月14日以考績丙等予以解雇。而陳姓教師長期知情不報、包庇縱容體罰虐童乙節,市府會轉請該校妥處。並加強輔導該名教師「正向管教」能力,請輔導團入班輔導,以維護特教生受教權益。
因次,針對「還我老師,還我孩子受教權」粉絲專頁為陳姓教師種種體罰、虐童行為進行的辯護聲明,本會站在教育立場上,必須嚴正宣示:「學校是進行教育的場所,教師不應使用體罰、灌辣椒水、禁食等違法方式,更不應以此為正當灌輸家長及社會大眾錯誤觀念。」感謝新竹市政府站在維護特教生受教權的一方,為新竹市特教環境把關,我們期許這個城市能夠真正落實「兒童幸福」,讓每一位孩子都能免除不當對待及體罰的傷害與恐懼。



終結體制對兒童造成的暴力
教育與保護兒童是國家的責任,老師是代表體制執行公權力。
其暴力行為,並非只是個人失控、個人行為,他是透過國家體制對兒童施暴!!
